Нормы и стандарты, которые нужно учесть при прокладке проводов
По современным нормативам, разводка электроснабжения должна включать минимум 2 автономные линии – осветительную и силовую (розеточную). Причем к одной осветительной линии можно подключать не более 5-ти приборов, а розеточной – максимум 4 (для мощных потребителей типа микроволновки, электроплиты или стиральной машины рекомендуется выделить дополнительный провод).
Составляя схему проводки в квартире, не забывайте о стандартах:
Кабель должен проходить от потолка, оконных, дверных проемов и углов с отступом не меньше 10 см, от пола – минимум 15 см.
Провода следует прокладывать по горизонтали и вертикали под прямым углом друг к дружке, соблюдая параллельность линий. Избегайте всевозможных переплетений и пересечений (зазор между проводами – от 3 мм). Также не стоит экономить, проложив провод по диагонали – слишком велика вероятность впоследствии забыть его точную дислокацию и нарушить целостность проводки банальным гвоздем.
Расстояние между отопительными коммуникациями и электропроводами должен быть больше 3 см.
Выключатели и розетки удобно располагать на одной высоте. Определенных требований по стандартам здесь нет, но выключатели, обычно, размещают на расстоянии опущенной руки, а розетки – около 30 см от пола (исключение – высоко подвешенные приборы).
Провода к выключателям ведутся сверху, а к розеткам – снизу.
Заземляющие контакты розеток ни в коем случае нельзя подключать к водным или отопительным коммуникациям или нулевому проводу – это опасно для жизни.
В идеале, в ванной не должно быть розеток, но если без них не обойтись, позаботьтесь о влагозащите.
Чтобы провести электропроводку в квартире своими руками, необходимо определиться с типом разводки.
Существует 3 наиболее распространенные схемы: 1. С использованием распаечных коробок – самый экономичный вариант. Щиток со счетчиком и автоматическим выключателем находится на лестничной клетке, а от него в квартиру заводится кабель питания. В этом случае проводка в квартире своими руками от щитка осуществляется через распределительные коробки, располагающиеся у входа в каждую комнату.
2. Бескоробочный способ или «звезда» – каждый электроприбор имеют выделенный провод (в идеале – и автоматический выключатель), который заводится в квартирный электрощиток. Этот вид разводки считается самым безопасным, не требует монтажа распределительных коробок и позволяет контролировать каждый элемент электросети. Но на практике он встречается редко, так как значительно увеличивает стоимость проекта (потребуется габаритный щит и втройне большее количество проводов, чем при коробочном подключении).
3. «Шлейф» – экономичный вариант «звезды» предусматривает последовательное подключение нескольких электроточек к общему проводнику, который заводится либо в распределительную коробку, либо сразу в щиток.
Наиболее часто используются комбинированные варианты, которые подбираются индивидуально для каждого проекта, исходя из особенностей планировки и энергоресурсов дома. Например, для маломощных приборов можно использовать подключение по типу «шлейфа», а для требующих больших энергозатрат – задействовать «звезду».
Чтобы было легче определиться с типом подключения, рекомендуется сгруппировать все электроприборы по мощности, специфике работы (освещение/электроснабжение) и месту установки.
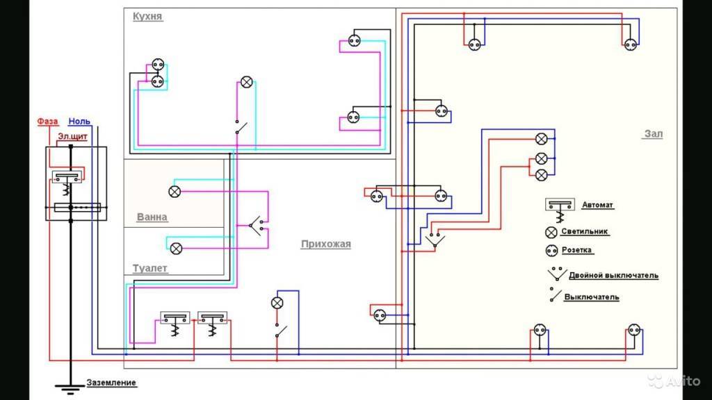
Например, можно выделить в отдельные линии: 1) освещение жилых комнат; 2) освещение кухни и коридора; 3) электроснабжение кухни и коридора; 4) электроплиту, бойлер и другие мощные приборы; 5) электроснабжение жилых комнат; 6)электроснабжение и освещение санузла.
Это поможет избежать перегрузки сети и полного обесточивания всего помещения, если потребуется произвести частичный ремонт электрики в квартире. Для безопасности, на группу освещения и электроснабжения санузлов и кухни необходимо установить УЗО – выключатели дифференциального тока (а в идеале, нужно обеспечить ними все линии). В итоге должна получиться приблизительно такая схема проводки электрики в квартире.
Составляем схему электропроводки в квартире
Главная ошибка начинающих мастеров – неправильное планирование предстоящей работы. При составлении схемы сети нельзя прикидывать «на глазок» расположение ламп и выключателей, необходимо предусмотреть каждую мелочь, чтобы квартире не пришлось обрастать тройниками и удлинителями. Поэтому без чертежей и расчетов никак не обойтись.
Электропроводка в квартире своими руками: пошаговая инструкция составления схемы:
1. Чертим общий план квартиры, помечаем расположение окон и дверей.
2. Схематически расставляем мебель, сантехнику и бытовую технику. Не забываем и про крупные аксессуары, чтобы зеркало или картина не оказалась на месте запланированной розетки или выключателя. Для большей наглядности, потребители электроэнергии можно выделить красным цветом. Например, так.
3. Упрощаем чертеж: убираем мебель и другие предметы, не нуждающиеся в подключении к сети, а на месте расположения электроприборов помечаем розетки (одинарные, двойные – все зависит от количества потребителей).
4. Для удобства, рекомендуем продумать схематическое обозначение для всех элементов сети или воспользоваться подсказкой.
5. В итоге мы получили силовую часть схемы электрики в квартире.
6. Теперь примемся за расстановку осветительных приборов. Обычно, люстры располагают в центре комнаты. Чтобы определить место вывода проводов для них, необходимо измерить и разделить пополам длину и ширину комнаты и отметить на схеме пересечение линий из этих точек. В помещениях с неправильной геометрией (Г или П-образных), нужно поделить комнату на 2 или 3 части и найти центр на каждом участке. Если предусмотрено дополнительное освещение с подключением к сети без использования розеток, обозначьте на схеме и эти приборы.
7. Осталось продумать расположение выключателей. Понятно, что они будут находиться при входе в комнату или около приборов зонального освещения, здесь главное – учесть, в какую сторону будет открываться дверь, чтобы зажжение света не превратилось в игру на ощупь в полной темноте. Выключатели удобно располагать по внутренней стенке помещения (исключение – ванная и туалет).
Результатом подготовительных работ станет общий рисунок, на котором будет совмещен план силовой линии, схема размещения выключателей и осветительных приборов.
Кстати, если вы не дружны с черчением, зато на «ты» с компьютером – можно все расчеты и планирование произвести в специальных программах, например «Электрик», «DIA», «sPlan», «AutoCAD», «Visio».
Типы разводки
Существует три типа разводки электросети:
- С помощью распределительных коробок: электрический щиток располагают за пределами квартиры – на площадке в подъезде. На щиток ставится счетчик с несколькими автоматами. От щитка кабель идет в квартиру. В каждой комнате стоит своя распределительная коробка. Они подключены к сети последовательно. Общая схема выглядит так:
- «Звезда»– электроточка располагается на отдельной кабельной линии и подсоединена к отдельному автомату в щитке напрямую. Нерентабельна с точки зрения трудозатрат и денежных расходов на прокладку кабелей и проводов к каждому элементу, покупке более мощного считка и большого количества автоматов
- «Шлейф» – такой способ проводки схож со «звездой». Отличием является то, что на отдельном кабеле, который идет от щитка, находится не один элемент, а группа. На схеме выглядит так:
Обычно используют несколько типов проводки сразу.
Выбор схемы питания однокомнатной квартиры
Схема питания всей квартиры от одной группы
-
Если суммарная мощность всех наших электропотребителей не превышает 25А, то мы можем организовать питание всех потребителей от одной группы. Это наиболее простой и дешевый вариант, который наверняка и был реализован в вашей квартире еще на стадии строительства. Только выполнялся он, скорее всего, из алюминиевого провода. К его недостаткам можно отнести:
- Более низкую надежность схемы. Ведь в результате повреждения электропроводки на любом участке обесточится вся квартира.
- Сильная зависимость от работы мощных электроприборов (например, электронагревателей или бойлеров).
- Большее количество распределительных коробок в каждой комнате.
Обратите внимание! Для питания мощных электроприборов лучше выполнить отдельную группу со своим автоматическим выключателем и при необходимости своим УЗО
- Так как такая схема электропроводки однокомнатной квартиры не предполагает отдельного распределительного щита, то подключившись к автомату после счетчика, вы тянете питающий провод по всей квартире. Согласно наших расчетов это должен быть медный провод с сечением не менее 2,5 мм 2 или его алюминиевый аналог. В местах подключения розеток и выключателей вы делаете распределительные коробки, в которых подключаетесь к питающему проводу.
- Для уменьшения количества распределительных коробок, которые снижают надежность нашей схемы, целесообразно подключать в каждой коробке сразу несколько электропотребителей. Все электрические подключения потребителей должны выполняться параллельно питающему проводу.
Вариант схемы питания квартиры от одной группы
Схема питания однокомнатной квартиры от нескольких групп
- Если суммарная расчетная нагрузка на вашу однокомнатную превышает 25А, то любая инструкция по электроснабжению укажет на необходимость разделения нагрузок на группы. Кроме того разделение на группы часто выполняют, даже если суммарная нагрузка не превышает 25А. Делается это с целью выделения отдельной линии на крупный источник потребления энергии или в целях повышения безопасности и удобства электроснабжения.
- Группы обычно образуются в зависимости от характера нагрузок (например, освещение отделяется от розеток) либо по требуемой степени защищенности (например, группу электроснабжения ванной комнаты и кухни оборудуют УЗО, а группу питающую комнату и прихожую комнату — нет). Количество групп ограничивается только вашими финансовыми возможностями и целесообразностью.
- К недостаткам разделения питания квартиры на несколько групп можно отнести следующие:
- Удорожание суммарной стоимости схемы разводки. Причиной этого является использование большего количества материалов.
- Если выполняется монтаж скрытой проводки с разделением на группы, то для прокладки питающих линий потребуются значительно более глубокие штробы. Поэтому если вы выполняете работу своими руками, то трудоемкость такого процесса значительно выше.
- Необходимость монтажа распределительного шкафа в квартире.
Обратите внимание! При монтаже распределительного щита в квартире ,согласно п.7.1 ПУЭ, он должен быть оборудован в удобном для обслуживания месте, не иметь оголенных частей, закрываться на замок, располагаться не ближе 50 см от трубопроводов, быть изготовлен из несгораемых материалов, а автоматические выключатели должны быть установлены только на фазных проводах. Вариант электроснабжения квартиры с двумя группами
Вариант электроснабжения квартиры с двумя группами
При монтаже отдельных групп лучше выполнять их по очереди во избежание их случайного объединения. Кроме того следует соблюдать правила монтажа электропроводки, видео которых вы во множестве найдете в сети интернет.
Соблюдая наши нехитрые рекомендации по правилам расчета и выбора схемы электроснабжения однокомнатной квартиры, вы без труда смонтируете надежную и долговечную электросеть. При этом ее надежность и запас прочности будет отвечать самым высоким стандартам. А при качественном монтаже безопасность такой электросети будет отвечать всем нормам ПУЭ и не приведет к пожару или другим неприятным ситуациям.
Виды электропроводки
Рассмотрим общую классификацию электропроводок в квартире. В зависимости от видов монтажа она бывает:
- Открытая электропроводка – прокладывают на поверхности стен, потолка снаружи. Крепление проводов многообразно: кабель-канал, гофра, плинтусы и т.д. Кабели в этой электропроводке, по сравнению со скрытой, могут иметь меньшее сечение. Может быть стационарной, переносной или передвижной
- Скрытая электропроводка – прокладывают внутри конструкций: в трубах, коробах, углублениях и т.д. Один из самых распространенных методов прокладки кабелей. Из основных недостатков – отсутствие доступа к проводке. И в случае возникновения неисправностей потребуется приложить немало усилий, чтобы до нее добраться. Кабели в такой сети имеют большее сечение. Электросеть нужно проектировать заранее
- Наружная электропроводка – прокладка сети снаружи здания. Также может быть открытой и скрытой
На этапе проектирования схемы электропроводки нужно учесть:
- Места установки электрощитков и розеток
- Количество электроточек в квартире
- Мощность электрических бытовых приборов, которые будут использоваться постоянно и периодически
- Разметку проводов, а для открытой проводки – места их крепления
- Основные требования к электропроводке –медные кабели для прокладки сети, питание от сети 380/220 В, система заземления TN-C-S или TN-S
Правила эксплуатации
В процессе эксплуатации должны выполняться следующие правила:
- Электрощит должен быть установлен в соответствие со всеми правилами и нормами безопасности.
- В комплекте с электрощитом должны идти документы, где указывается имеющееся бытовые приборы и их ток.
- На электрощите необходимо разместить отметку с указанным напряжением.
- Электрощит должен быть произведен из материала, который устойчив к возгоранию
- Кабели следует пометить бирками с обозначением подключенных приборов.
- Необходимо заземление электрощитка, что относится к его каркасу и дверцам.
- Дверцы должны содержать элементы для пломбировки.
- В наличии должен иметься технический паспорт с указанием сведений о сертификации и свойствах.
- Спустя тридцать дней после установки, необходимо открыть щиток и подтянуть все клеммы.
- Если в квартире живут малыши, то дверцы лучше держать запертыми на замок.
Частный дом
В частном доме может быть, как однофазная, так и трехфазная электросеть. В первом случае электрическая схема монтажа будет аналогична проекту для электроснабжения однокомнатной квартиры. Простейший вариант подключения щитка для жилого дома будет выглядеть так:
В этой схеме распределительного щита частного дома на 220 В на вводе стоит двухполюсный выключатель, далее подключен электросчетчик, после него – УЗО и группа однополюсных автоматических выключателей. Все довольно просто и в то же время по ГОСТ, ПУЭ и требованиям остальных документов. Если к Вашему участку подведена трехфазная сеть, тогда принципиальная схема сборки щитка будет выглядеть иначе. В нее уже могут быть добавлены потребители из пристроек – гаража, хозблока либо даже бани. Щиток, конечно же, будет большим и с множеством разветвлений, поэтому для примера мы подыскали довольно подходящий вариант. О том, как собрать трехфазный щит, читайте в статье: https://samelectrik.ru/instrukciya-po-sborke-trexfaznogo-elektroshhita.html.
Схема распределительно щита частного дома на 380 В, с использованием УЗО:

К этой электросхеме хотелось бы добавить небольшое описание:
- Для гаражного электроснабжения отведена отдельная линия, защищенная устройством защитного отключения. Остальные два автомата устанавливаются на группу розеток и освещения гаража.
- Если в доме есть трехфазные потребители электроэнергии, их лучше подключить через трехфазный автомат и четырехполюсное УЗО, как показано в примере выше. Если же трехфазных электроприборов нет, можете воспользоваться проектом, предоставленным ниже.

Последние 2 схемы распределительного щита на 380 Вольт могут использоваться не только для электроснабжения индивидуального жилого дома, но и для питания просторного загородного коттеджа! Рекомендуем также просмотреть статью о том, как провести электропроводку в доме!
Напоследок советуем просмотреть полезное видео, в котором показывается, как собрать электрический щит по схеме:
Опубликовано:
16.06.2015
Обновлено: 27.05.2019
Розетки и выключатели
По схеме каждая силовая группа электропотребителей должна включать в себя необходимое количество розеток, определяемое по количеству используемых электроприборов.
Розетки должны располагаться на высоте 0,60-0,80 м от пола помещения, но допускается их установка на расстоянии 0,25-0,40 м от пола, если это необходимо для подключения, например, аудио- и видеотехники, другого электрооборудования.
Внутри помещений санузлов устанавливать розетки не рекомендуется, а при отсутствии УЗО – запрещается.

Группа освещения включает в себя осветительные приборы, стационарно установленные на стенах и потолках, подключенные скрытой проводкой через выключатели.
Одна группа освещения в схеме, может включать в себя до 20 ламп. Настенные светильники, включаемые в розетки при помощи гибкого шнура, должны быть учтены в расчете силовых групп и не должны учитываться при расчете группы освещения.
Выключатели располагаются на стенах помещений у входной двери со стороны ее ручки. При проектировании схемы электропроводки следует учитывать, что выключатели должны быть обязательно на фазном проводе, чтобы при отключении полностью обесточивать весь светильник.
Установка распределительного щита
Внутри однокомнатной квартиры устанавливается распределительный щит, недалеко от входной двери.

Питание распределительного щита осуществляется через электросчетчик и автоматический выключатель, устанавливаемый непосредственно перед счетчиком. Этот автомат может быть однополюсным или трехполюсным, в зависимости от потребностей квартиры в электроэнергии.
Он должен располагаться в специальном боксе, допускающем возможность его опломбирования.
Электросчетчик и вводной автомат устанавливаются, как правило, в коммунальном шкафу (ящике) на лестничной площадке, но в отдельных случаях, в зданиях старой постройки, могут располагаться внутри квартиры.
Подготовительные мероприятия
Выбор основных параметров электрической сети вашей квартиры
- Выбор сечения и материала, из которого будет выполнена электропроводка в однокомнатной квартире, и схема ее размещения во многом зависят от типа прокладки и суммарной мощности всех подключаемых приборов. Поэтому, прежде всего, нам следует составить план расположения розеток и сети освещения. При этом следует руководствоваться нормами «Правил устройства электроустановок» (ПУЭ) и элементарными понятиями удобства.
- Установка выключателей в ванной комнате запрещена
- В ванной комнате запрещена установка розеток без автоматов УЗО.
- Выключатели в комнатах должны располагаться у двери со стороны дверной ручки.
- Розетки в жилых помещениях могут быть расположены исходя из удобства их использования. При этом рекомендуемыми величинами является высота от 0,3 до 1,8 метра.
- Выключатели обычно располагают на высоте 0,6 – 0,8 м.

- Следующим важным шагом становится выбор схемы прокладки электропроводки. Может быть использован метод открытой проводки в коробах или скрытой проводки в стенах. Каждый из этих методов имеет собственные достоинства и недостатки. Так к достоинствам открытой проводки относится:
- Возможность монтажа без выполнения ремонта в комнате. Вы просто монтируете под потолком дополнительный короб, в который в дальнейшем укладывается проводка.
- Значительно сокращается время монтажа. Так при правильном подходе, в однокомнатной квартире всю проводку можно заменить буквально за один день.
- Легкость проведения ремонтных работ и последующего монтажа дополнительных электроприемников.
- А вот преимуществ у скрытой проводки несколько больше:
- Согласно ПУЭ, к скрытой проводке предъявляются значительно меньшие требования. Вследствие этого далеко не всегда необходимо использовать дополнительную защиту от механических и термических повреждений. Да и дополнительных коробов к ней покупать нет необходимости. Благодаря этому цена вопроса значительно ниже.
- У скрытой проводки при одинаковом сечении провода несколько выше допуски по номинально допустимым токам и токам перегрузки. Достигается это за счет более качественных показателей теплоотдачи.
- Скрытая проводка совершенно не портит внешний вид вашей квартиры и не забирает и так небольшое пространство квартиры.
- Исходя из всего этого, можно сделать вывод, что открытую проводку выбирают только в исключительных случаях. Например, когда ремонт уже выполнен, а проводку заменить забыли. Либо когда штробление стен крайне нежелательно из-за ветхости здания. В остальных же случаях оптимальным вариантом является хоть и более трудоемкий, но вариант скрытой проводки.
Расчет электрической сети однокомнатной квартиры
Прежде всего, нам необходимо рассчитать номинальную нагрузку всех ваших электроприемников. Для этого используем упрощенную формулу; где P – это номинальная мощность электроприборов, U – номинальное напряжение электросети (для однофазной сети это 220В), а I – номинальный ток нашей электросети.

- Исходя из этой формулы, электроприбор мощностью в 1кВт потребляет ток в 4,55 А. Для упрощения расчета и создания определенного запаса принимаем его равным 5А.
- При расчете вашей электрической сети учитывайте только реально возможные ситуации ее использования с максимальной нагрузкой. Не стоит рассчитывать исходя из того, что вы подключите сразу четыре 2кВт обогревателя в одной комнате. Ведь вероятность этого достаточно низкая. А схема электропроводки в квартире однокомнатной от такого расчета значительно усложнится и возрастет в цене.
- Теперь приступаем к выбору необходимого нам провода. Делать это следует согласно п.1.3 ПУЭ. Но учитывая, что наши нагрузки не велики и сверхточного расчета нам не надо, мы производим приблизительный расчет. Для этого принимаем, что сечение в 1 мм 2 медного провода имеет пропускную способность в 10А, а алюминиевого — в 5А.

Следующим определяющим для нас пунктом в ПУЭ становится п.6.2.2. Он гласит, что групповые сети внутреннего электроснабжения должны быть оборудованы автоматическими выключателями на номинальный ток не выше 25А. Исходя из этого, нам следует разделить нагрузки в квартире таким образом, чтоб поделить их на группы не более 25А каждая.
Требования, условия, нормы ↑
При составлении схемы следует помнить о некоторых важных требованиях к расположению электропроводки в жилых помещениях:
- В ванной комнате не должно быть розеток, за исключением розетки для электробритв, подсоединенной через трансформатор.
- Нельзя подключать заземляющие контакты розеток к нулевым проводам, а также к системе водоснабжения или отопления. Это опасно для человеческой жизни. Для такой цели существует провод защитного заземления.
- Если в квартире установлена не газовая, а электрическая плита, то главный автомат должен быть номиналом не менее 63А.
- Провода прокладываются только по вертикали и горизонтали, располагаясь строго под прямым углом друг к другу. Не стоит изменять их траекторию, в дальнейшем это чревато тем, что возрастает вероятность пробоя проводов гвоздем или дрелью при выполнении небольших ремонтных работ.
- Следует избегать пересечения проводов. Если это невозможно, то расстояние между ними должно быть более 3 мм.
- При выставлении размеров на плане необходимо следить, чтобы расстояние от кабеля до пола или потолка составляло не менее 150 мм, до оконных рам, дверных косяков и углов – не менее 100 мм.
- Все выключатели и розетки лучше располагать на одной высоте. При этом выключатели устанавливают слева от входных дверей на высоте 800-900 мм, а розетки – 250-300 мм. В некоторых случаях, например на кухне, расстояние может изменяться.
- Зазор между трубами отопления и проводами должен быть не меньше 30 мм.
- Провода к розеткам подводятся снизу, а к выключателям сверху.
Электропроводка в однокомнатной квартире ч.5 — схема распределительного щита
Подробности Опубликовано: 16 Сентябрь 2015 Просмотров: 9592
В продолжении серии статей по организации электропитания в однокомнатной квартире перехожу к составлению схемы распределительного щита. Для этого сначала нам необходимо определиться с начинкой щитка. Здесь могут находится автоматические выключатели. УЗО. дифавтоматы. электросчетчик. реле напряжения и другие модульные устройства. Поэтому для одной и той же квартиры можно составить несколько разных схем, которые будут состоять из разных устройств защиты, то есть иметь разные уровни защиты.
Сегодня, к большому сожалению, главным фактором для выбора начинки распредщитка является его бюджет. Если использовать все современные защитные устройства и надежных производителей, то стоимость щитка будет составлять несколько тысяч рублей и даже десятков тысяч. Поэтому большинство людей начинают экономить и исключать из схемы дорогие устройства, таким образом, подвергая себя и личное имущество разным опасностям. Это печально и ничего не сделаешь.
Ниже предлагаю вашему вниманию познакомиться с несколькими основными схемами распределительных щитов для однокомнатной квартиры. Их я составлял для нашего рассматриваемого случая.
1. Схема распределительного щитка для однокомнатной квартиры с защитой электропроводки от токов короткого замыкания и перегрузки.
Это самая простая и бюджетная схемка. Она состоит из одних автоматических выключателей. Выкладываю два варианта. Первый с электросчетчиком, а второй без, так как очень часто счетчики установлены на площадках в подъездных щитах.


2. Схема распределительного щита для однокомнатной квартиры с защитой от утечек тока.
Утечка тока на корпус электрооборудования встречается часто. Также бывает, что человек сам может случайно коснуться токоведущих частей и получить удар током. Вот для того чтобы обезопасить себя и близких от этого, необходимо применять устройства защитного отключения (УЗО). Стоит выбирать УЗО для каждой группы с током утечки 30 мА или 10 мА, т.к. эта величина тока безопасна для человека и он сможет самостоятельно отдернуть руку.
Тут также вариантов может быть несколько. Можно поставить одно общее вводное УЗО, а можно воткнуть на каждую линию. Ниже предлагаю вам бюджетный вариант схемы распределительного щитка. Здесь применяется всего два УЗО, каждый их которых защищает по три линии.

Вместо связки УЗО + автоматический выключатель можно выбрать дифавтомат.
3. Схема распределительного щита для однокомнатной квартиры с защитой от скачков напряжения.
Сегодня у нас часто встречаются случаи обрыва магистрального «нуля» в многоэтажках, что приводит к завышенному (до 380 В) или заниженному напряжению в розетках. Это приводит к выходу из строя современной электронной аппаратуры. Также скачки напряжения могут происходить и по ряду других причин.
Для защиты от этого можно использовать реле напряжения. Если говорить в двух словах, то оно контролирует параметры входного напряжения и отключает выход если оно вышло за установленные пределы. Как только напряжение в сети стабилизируется, реле обратно подключает нагрузку.

Выше я привел несколько стандартных схем распределительного щита для однокомнатной квартиры. У каждого бывают разные ситуации и поэтому эти схемки у вас могут быть немного другие. Это может быть большее количество автоматов, УЗО и т.д.
Со схемами у меня пока все. Ждите выхода новых материалов. Всем удачи!
На экзамене по электротехнике профессор пытается завалить студентку, но она отвечает на абсолютно все вопросы. В конце концов профессор берет зачетку ставит пять и задает вопрос: — Ну хоть что-либо вы не понимаете по моему предмету? Студентка немного подумав: — Да профессор, я не понимаю как по прямым проводам идет волнистый ток.
Разновидности схем разводки электрики

Существует три вида схем разводки электрической проводки в квартире:
- В распредкоробке. В подъездном электрощите ставится счетчик и автоматы. Провод питания направлен в квартиру, доведен до распределительной коробки каждого помещения. Тип соединения распредкоробков – последовательный. От них кабели расходятся на освещение, выключатели, розетки.
- Звезда. Прямое подключение каждой розетки к электрощитку и наличие автомата для каждого потребителя. Преимущества системы – ремонт на отдельном участке без выключения общей запитки квартиры. Минусы – понадобится много кабеля.
- Шлейф. Потребители подключаются к щитку прямым способом. Перед этим их формируют в группы, отводя от каждой отдельный кабель.
Для эффективности электролинии комбинируйте типы разводки.