Подключение димера к цепи
Это не менее важная часть работы, чем само изготовление, так как во многом от качества подключения диммера зависит долговечность эксплуатации. Кроме того, подключение влияет на удобство и комфортность управления, поэтому диммеры принято делить и по этой характеристике.
Они бывают следующими:
- по типу выключателя — они заменяют собой традиционные выключатели и регулируют один светильник или их группу, например, люстру с большим количеством осветительных элементов;
- проходными — позволяют управлять одним электроприбором, к примеру, светодиодной лампой, с помощью нескольких регуляторов, для удобства расположенных в различных частях помещения, здания.
В первом случае при использовании сети, включающей в себя 3 провода, ноль и заземление идут на светильник, другой электроприбор, а фаза на разрыв. То есть процедура является знакомой всем, кто заменял обычные выключатели.
При выполнении проверки регулятора, его монтажа и эксплуатации человеку следует соблюдать меры безопасности, так как через него проходит достаточное напряжение, чтобы нанести вред здоровью
При монтаже двух проходных диммеров от распределительной коробки следует подвести к каждому из них по три провода. Это обязательное условие. Затем первые два контакта используются для соединения обоих регуляторов. Для обеспечения надежности следует использовать перемычку.
Еще один из свободных контактов подсоединяется к фазе, а последний к осветительному прибору. После чего соединение проверяется на работоспособность.
Во время этих операций следует помнить о соблюдении мер безопасности — каждая из них может выполняться только после обесточивания сети.
С ориентирами выбора диммера для управления светодиодной лентой ознакомит следующая статья, полностью посвященная этой интересной теме.
Какая программа необходима для устройства
Вы можете подгрузить готовый код с библиотеками с сайта или написать его самостоятельно. Благо, программа под диммер на Ардуино не очень тяжелая, и в ней достаточно учитывать, что нулевой сигнал будет генерироваться в прерываниях, которые в симисторе переключаются на определённое время.
Единственное, что стоит учесть – это использование переменной цикла, её стартовое значение стоит поставить не в 0, а в 1, а максимальный шаг варьируется от 1 до 5. Таким образом, нам будет подходить два вида диапазонов измерения – от 2 до 126, и от 0 до 128.
Код для альтернативного варианта у нас такой:
intledPin = 3;
void setup()
{
Serial.begin(9600);
Serial.println(“Serial connection started, waiting for instructions…n0 = Offn1 = 25%n2 =50%n3 = 75%n4 = 100%”);
}
void loop ()
{
if (Serial.available()) {
char ser = Serial.read(); //read serial as a character
//NOTE because the serial is read as “char” and not “int”, the read value must be compared to character numbers
//hence the quotes around the numbers in the case statement
switch (ser)
{
case ‘0’:
analogWrite(ledPin, 0);
break;
case ‘1’:
analogWrite(ledPin, 64);
break;
case ‘2’:
analogWrite(ledPin, 128);
break;
case ‘3’:
analogWrite(ledPin, 192);
break;
case ‘4’:
analogWrite(ledPin, 255);
break;
default:
Serial.println(“Invalid entry”);
}
}
}
Виды электронных вариаторов освещения
Выбор никогда не был более сложным, чем сейчас: все из-за множества разнообразных конструкции и брендов. Внедрение светодиодного освещения на массовый рынок изменило его стиль. Чтобы узнать, какой dim нужно приобрести, сначала требуется определить схему электроосвещения установленной в доме, затем выбрать тип регулирующего устройства: сенсорный, когда управляет рука, механический, поворотный или другой.
Виды диммеров:
- Универсальный — самый простой вариант для установки. Он может уменьшать почти все типы нагрузки и, таким образом, значительно облегчает выбор подходящей лампы. Преимущество. Даже если пользователь позже решит заменить лампу или тип нагрузки, новый не потребуется.
- Светодиодный LEDOTRON — стандарт. Они используются только с фирменными лампами от производителя LEDOTRON.
- Для электронных трансформаторов, управления с обратной фазой для регулирования яркости, например, ламп с низковольтными галогенными лампами. Эти трансформаторы часто умело, интегрированы в корпус лампы.
- Для обычных трансформаторов (диммер управления фазой). Индуктивные нагрузки могут быть затемнены с помощью фазового управления.
- Вращающийся, классический с ручкой.
- Простого включения при нажатии пальцем.
- Ножной для управления, например, с торшерами.
- Прямой, выбор уровня яркости через светодиоды.
- Последовательный, управление несколькими лампами или группами освещения.
На тиристорах
Такая модель диммера на тиристорах по принципу действия идентична предыдущему варианту, но вместо симистора в роли ключа выступают тиристоры. Из-за особенностей работы тиристора целесообразнее устанавливать такое электронное устройство для каждой полуволны синусоиды напряжения.
Пример схемы такого диммера приведен на рисунке ниже:
Схема регулятора на тиристорах
Начнем разбор работы схемы с положительного полупериода кривой напряжения – конденсатор C1 заряжается по цепи из токоограничивающих резисторов R3 — R4 — R5. Когда величина заряда достигнет порогового значения для динистора V3, он открывается и подает управляющий импульс на тиристор V1. В режиме ключа V1 начинает пропускать напряжение к нагрузке, выдавая определенный участок кривой напряжения.
При отрицательном полупериоде синусоиды V1 запирается, ток через него протекать не будет, а на конденсатор C2 через токозадающую цепь R1 – R2 — R5 будет поступать заряд, который со временем откроет динистор V4. Через него будет протекать ток на управляющий электрод тиристора V2, после открытия транзистора на нагрузку пойдет такая же часть полупериода синусоиды, но с противоположным знаком.
Такой регулятор мощности светового потока может использоваться не только для изменения яркости освещения ламп, но и для управления температурой нагрева паяльника и других устройств.
Это интересно: Изобретения Николы Тесла: 7 важнейший открытий ученого
Диодная схема в зарядном устройстве
Использование диммера в зарядном устройстве ноутбуках стало применяться одновременно с их выпуском. Производители всегда озабочены экономией заряда аккумуляторных батарей ноутбуков, поэтому dim монитора демонстрирует обратное поведение. Когда он подключён и аккумулятор заряжается, экран становится темнее. Когда аккумулятор включён, экран светится ярче. Значок батареи, устроенный на экране (вилка при подключении).
Подробная информация о зарядке в измерителе мощности показывает правильную работу регулятора. Этот процесс может быть отрегулирован пользователем в разделе электропитание ноутбука, в правой нижней части рабочего стола. Он устанавливается по желанию владельца в трёх режимах: сбалансированный, энергосберегающий, с высокой производительностью. При использовании последней схемы питание ноутбука потребляет много тока и батарея быстро разряжается.
Как подключить диммер
В общем случае диммер подключается подобно обычному выключателю, но есть условие: регулятор должен включаться только в разрыв фазы (выключатели можно устанавливать как в фазу, так и в «нуль»).
Принципиальная схема подключения диммера
Подключение диммеров выполняется подобно выключателям. Оба этих элемента монтируются последовательно с нагрузкой. Диммер можно смело ставить на место обычного выключателя. Для этого надо отключить сетевое питание, отсоединить провода от клемм старого выключателя, а на его место установить светорегулятор. Эта операция упрощается еще и тем, что установочные размеры диммеров соответствуют габаритам простых выключателей.

Принципиальная схема подключения диммера
Подключая диммер в электросети, помните: он должен включаться в разрыв фазового (L), а не нулевого (N) провода.
Схема с выключателем
Такие схемы чрезвычайно удобны: они позволяют управлять интенсивностью освещения из любого места квартиры. В спальне. Например, диммер целесообразно устанавливать рядом с кроватью — в таком случае пользователю не придется покидать теплую постель, чтобы уменьшить или увеличить силу света.

Схема подключения диммера с выключателем
Такую схему уместно применять в системах «умный дом». Эффективное управление светом позволяет выделять отдельные зоны помещения или детали интерьера. Простой выключатель устанавливают возле межкомнатной двери. Им пользуются при входе и выходе из комнаты — когда нужно включить или выключить свет.
Схема установки с двумя светорегуляторами
При необходимости можно обеспечить регулировку силы света с двух точек. в таком случае устанавливают два светорегулятора, а их первые и вторые клеммы соединяют между собой. К третьей клемме любого из диммеров подводят фазовый провод.

Схема подключения с двумя диммерами
Провод на нагрузку идет от третьей клеммы оставшегося светорегулятора. В результате таких манипуляций из распределительной коробки каждого из диммеров должно выходить по три провода.
Включение диммера с двумя проходными выключателями
Принцип действия данной схемы заключается в следующем: один выключатель устанавливается на входе в помещение, второй — на другом конце лестницы или коридора. В этом случае светорегулятор монтируется между выключателем и нагрузкой в фазовый провод.
Схема подключения диммера с двумя проходными выключателями
Между проходными выключателями диммер устанавливать нельзя.
Обратите внимание: если диммер в этой схеме выключен, ни один из проходных выключателей работать не будет
Подключение диммера к светодиодным лентам и лампам
Если к светодиодной ленте подключить светорегулятор, появится возможность изменять яркость ее свечения. Выбирают диммер по суммарной мощности светодиодных лент.
При реализации данной схемы с одноцветными лентами с диммером соединяют блок питания. Выводы светорегулятора подключают к самой нагрузке, соблюдая при этом полярность тока.
В случае применения светодиодных лент, имеющих каналы RGB, диммер тоже подключают к блоку питания, а его выводы — к контроллеру сигналов.
Мощность светорегулятора в любом из вышеописанных случаев должна на 20–30% превышать расчетную мощность потребления лент.
Обратите внимание: для работы со светодиодными лампами и лентами выпускаются специальные диммеры
Видео: как заменить выключатель на диммер
Диммеры пользуются большой популярностью, и это побуждает производителей активно развивать эту отрасль приборостроения. К настоящему моменту научились делать регуляторы для любых видов нагрузки, в том числе и для имеющей трансформаторные блоки питания. Но если говорить об обычных лампах накаливания или галогенных на 220 В, то диммер для них представляет собой чрезвычайно простое устройство и его, как мог убедиться читатель, достаточно легко сделать своими руками.
Автоматическое управление светом

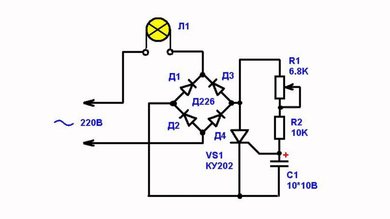
Во многих случаях автоматический диммер может быть встроен в настенную коробку с выключателем света. Он предназначен для использования только с лампами накаливания 220 В. Когда он установлен и свет включён, светильник не горит полностью около 400 мс, что незаметно для человеческого глаза в течение примерно 20 с, а затем постепенно гаснет. Это даёт такое преимущество, что при выключенном освещении он не сразу становится тёмным. Когда включён S1, конденсатор C2 заряжается через R1, C1 и мостовой выпрямитель D1 — D4.
Диод D5 ограничивает потенциал через C2 примерно до 15 В. Через короткое время загорается D6, после чего на светочувствительном резисторе R3 возникает разность потенциалов, что является достаточным для запуска симистора Tr1. Затем загорается свет. Когда выключатель света выключен, C2 разряжается через P1, R2 и D6. Когда потенциал через C2 падает, яркость светодиода уменьшается, так что pd через R3 также падает. Возрастающее сопротивление R3 влияет на фазовый угол управления симистором и свет постепенно уменьшается.
Материалы
Вариант 1
Для удобства следует разбить список покупок на несколько основных пунктов, в зависимости от того, для чего мы будем использовать те или иные инструменты. Так, вам будет необходимо собрать:
- Детектор для отслеживания пересечений с нулем. Для этой части проекта потребуется H11AA11 с парой резисторов на 10кОм, а также мостовой выпрямитель на 400 Вольт и ещё пара резисторов на 30 кОм. Для удобства стоит прикупить и 1 разъем, а также стабилизатор на 5.1 Вольт.
- Драйвер для лампы. Здесь достаточно будет простого светодиода, а также MOC3021 с резистором 220 Ом (можно и больше), а еще резистором на 470 Ом и 1 кОм, и один симистор, подойдет версия TIC Также можете докупить ещё один разъем.
- Вспомогательные элементы. Конечно, при спайке не обойтись без проводов и куска текстолита 6 на 3 см.
Когда вы соберёте все необходимые элементы, придёт время спайки, поэтому, помимо выше перечисленного, потребуются также паяльник и канифоль с припайкой. Плату вы можете расчертить и сделать самостоятельно или воспользоваться специальным принтером, если есть в наличии. Варианты расположения дорожек можно найти на нашем сайте или спроектировать всё самостоятельно, по вашему желанию.
Вариант 2
Для нашего второго альтернативного варианта нам понадобятся:
1x — 330 Ом резистор
2x — 33К резистора
1x — 22К резистор
1x- 220 Ом резистор
4x — 1N4508 диоды
1x — 1N4007 диоды
1x — Диод Zener 10V.4W
1x — Конденсатор 2.2uF / 63V
1x — Конденсатор 220nF / 275V
1x — Arduino / Ардуино
1x — Оптрон: 4N35
1x — МОП-транзистор: IRF830A
1x — Лампа: 100 Вт
1x — Питание 230 В
1x — Розетка
1x — Паяльная плата и паяльный комплект
Настройка и тестирование устройства
Наш второй вариант работает таким образом (на видео видно как к устройству подносится фонарик):
Уже распаянный Аrduino диммер подключите к Ардуино и двигайте потенциометр до тех пор, пока не достигнете максимума и минимума накала лампочки. Для того чтобы увидеть реальную картину волны, достаточно воспользоваться осциллографом, способным измерять напряжение до 12 вольт.
Но напрямую подключать также нельзя, здесь пригодится делитель напряжения в соотношении 1 к 20; дабы не греть лишний раз резисторы, подойдет номинал двести и десять килоОм. После аккуратного подключения устройство можно подсоединить к сети и, наконец, увидеть результаты своих трудов.
Инструкция по установке диммера вместо обычного выключателя
Как установить диммер
Замена традиционного выключателя на поворотный регулятор не вызовет никаких затруднений, т.к. устанавливаются они по схожему принципу. Вам нужно лишь внимательно изучить технологию и придерживаться установленной последовательности.
Первый шаг. Отключаем подачу электричества и дополнительно убеждаемся в его отсутствии при помощи специальной индикаторной отвертки.
Схема подключения (меняем выключатель на светорегулятор)
Второй шаг. Снимаем кнопку установленного выключателя.
Третий шаг. Откручиваем шурупы, обеспечивающие крепление декоративной рамки выключателя, и снимаем ее.
Демонтаж выключателя
Четвертый шаг. Откручиваем крепежные винты и достаем механизм выключателя из монтажной коробки. Диммер мы сможем установить в эту же коробку.
Пятый шаг. Откручиваем электропровода от переключателя.
Шестой шаг. Видим два свободных провода.
Провода
Один из них (питающий фазный) подсоединяется к выключателю, второй – к люстре. Внимательно изучаем схему, приведенную в инструкции к диммеру либо же на крышке его корпуса.
Схема диммераЧтобы разобрать его, нужно открутить контргайку и снять все декоративные накладкиДиммер в разобранном видеДиммер в разобранном видеДиммер в разобранном видеСхема подключения
В случае с диммерами, как отмечалось, нужно строго придерживаться порядка подключения, рекомендованного производителем. Фазный кабель (на схеме он красный) подключаем к клемме диммера, подписанной как L-in. Следующий кабель (на схеме он оранжевый) соединяем с клеммой регулятора, подписанной L-out.
Монтаж диммера
Седьмой шаг. Вставляем диммер в монтажную коробку. Чтобы это сделать, аккуратно загибаем провода, вводим регулятор в подрозетник, затягиваем распорочные винты, прикладываем декоративную рамку, фиксируем ее винтами и устанавливаем регулирующее колесико.
Подключаем провода и вставляем диммер в коробку
Восьмой шаг. Проверяем работу установленного диммера, предварительно включив подачу электричества. Для проверки поворачиваем ручку диммера до щелчка в направлении против движения часовой стрелки – лампы светиться не будут. Плавно поворачиваем регулятор по движению часовой стрелки – после аналогичного щелчка на светильниках начнет плавно возрастать напряжение, о чем будет свидетельствовать плавное же увеличение яркости света.
Затягиваем крепленияОдеваем все декоративные накладки и поворотное колесикоОдеваем все декоративные накладки и поворотное колесико
Диммер подключен и нормально функционирует. Можем принимать его в постоянную эксплуатацию.
Удачной работы!
Конденсаторный светорегулятор
На ряду с плавными регуляторами в быту получили распространение конденсаторные устройства. Работа данного девайса основана на зависимости передачи переменного тока от величины емкости. Чем больше емкость конденсатора, тем больше ток он пропускает через свои полюса. Данный вид самодельного диммера может быть довольно компактным, и зависит от требуемых параметров, емкости конденсаторов.

Как видно из схемы, есть три положения 100% мощности, через гасящий конденсатор и выключено. В устройстве используется неполярные бумажные конденсаторы, которые можно раздобыть в старой технике. О том, как правильно выпаивать радиодетали из плат мы рассказали в соответствующей статье!
Ниже приведена таблица с параметрами емкость-напряжение на лампе.

На основе этой схемы можно самому собрать простой ночник, с помощью тумблера или переключателя управлять яркостью светильника.
диммер 220в своими руками .
| Диммер своими руками — регулятор мощности на симисторе |
|
|
|
||||||||||
| Диммер. Регулятор Мощности Своими Руками / Dimmer |
|
|
|
||||||||||
| Супер регулятор мощности 220в 5КВт. Всего 5 деталей. |
|
|
|
||||||||||
| Диммер — управление переменным током на Arduino |
|
|
|
||||||||||
| Симисторный регулятор мощности (своими руками) |
|
|
|
||||||||||
| Как Сделать ДИММЕР ДЛЯ БОЛГАРКИ 3. ЛУТ, пайка, сборка и испытание. |
|
|
|
||||||||||
| Диммер своими руками, регулятор мощности. Регулятор оборотов электродвигателя 220В. |
|
|
|
||||||||||
| Регулятор яркости ламп накаливания |
|
|
|
||||||||||
| Диммер из Китая 220 Вольт, 2000 Ватт | Обзор — Испытание . |
|
|
|
||||||||||
| Диммер (регулятор мощности) для паяльника своими руками |
|
|
|
||||||||||
| Супер-Простой регулятор мощности 220 вольт своими руками. Из того, что под рукой. Для новичков! |
|
|
|
||||||||||
| Регулятор напряжения 220 / Voltage regulator 220 |
|
|
|
||||||||||
| Регулятор мощности (диммер) своими руками |
|
|
|
||||||||||
| Диммер на 220 в Простая схема |
|
|
|
||||||||||
| Диммер своими руками, схема диммера (регулятор мощности) |
|
|
|
||||||||||
| Диммер или регулятор мощности своими руками! |
|
|
|
||||||||||
| Диммер для светодиодных ламп на 220В с сайта AliExpress. |
|
|
|
||||||||||
| Регулятор мощности 220В-5кВт | Диммер 25A |
|
|
|
||||||||||
| Как это работает — ДИММЕР |
|
|
|
||||||||||
| Диммер 220 V 2000W брак |
Как работает

Основным элементов в современных диммерах является симистор, который еще называется триак (английская версия названия). Симистор является полупроводниковым прибором и представляет разновидность тиристора. Основное его назначение — коммутация цепей переменного тока. На этих устройствах можно создавать диммеры для регулирования напряжения в цепи освещения. Обычно это 220 вольт для обычных ламп накаливания или 12 вольт для низковольтных галогеновых ламп. Хотя, в принципе, с помощью этих устройств можно создавать регуляторы для любых величин напряжения.
Симистор включается последовательно в одну цель с регулируемой нагрузкой. При отсутствии управляющего сигнала на симисторе, он заперт и нагрузка отключена. При поступлении отпирающего сигнала устройство открывается, и нагрузка включается. Характерной особенностью симистора является то, что в открытом состоянии он пропускает ток в обоих направлениях. Другая его особенность заключается в том, что для поддержания его в открытом состоянии нет нужды постоянно подавать на него управляющий сигнал.
Часто помимо симисторов схемы диммеров содержат также динисторы, которые являются разновидностью полупроводниковых диодов и служат в качестве управляющих элементов.
Благодаря этим особенностям симистора и динистора принципиальные электрические схемы диммеров достаточно просты и содержат буквально несколько простых компонентов. Это позволяет без особого труда сделать диммер собственноручно.
На симисторе
Такой диммер будет работать от напряжения сети 220В напрямую, схема отличается относительной простотой, поэтому собрать ее под силу даже начинающему радиолюбителю. Принцип регулирования напряжения в этом диммере заключается в отсекании определенного полупериода синусоиды, благодаря чему снижение электрического параметра приводит к реальной экономии электроэнергии.
Посмотрите на схему подключения, симистор – это электронный ключ, который управляется сигналами с динистора, включенного во времязадающую R — C цепочку.
Схема диммера на симисторе
Работа схемы заключается в следующем: после подключения фазы 220В к диммеру, на времязадающую цепочку C1 – R1 – R2 будет подано напряжение, так как динистор VS1 закрыт, ток протекает только через конденсатор и резисторы.
В зависимости от установленного поворотным резистором омического сопротивления будет зависеть и величина тока. От величины тока зависит и скорость заряда конденсатора C1, при достижении нужной величины потенциала на котором произойдет открытие динистора.
Через цепь открывшегося динистора на симистор VS2 подается сигнал открытия, срабатывает ключ, пропускающий определенную часть полупериода к нагрузке. Ток удержания в симисторе не возникает, поэтому с разрядом конденсатора вся цепь переходит в исходное состояние вплоть до следующего полупериода, который откроет ключ и подаст на нагрузку потенциал.
Изменение синусоиды
Как видите, такая схема диммера осуществляет регулировку яркости «обрезая» форму синусоиды до определенного импульса, уменьшая и величину напряжения, и его действующее значение. В виду нестабильного колебания кривой такую модель светорегулятора однозначно можно подключать к лампам накаливания, поскольку они не восприимчивы к форме напряжения. Что касается светодиодных и люминесцентных моделей, их нужно тестировать на уже готовом диммере.
Чтобы изготовить такой диммер для практического использования, лучше взять печатную плату. Так как при стационарной установке при регулировании напряжения вам понадобится жесткое крепление к конструкции. Ее можно как заказать, так и изготовить самостоятельно.
Процесс сборки состоит из следующих этапов:
Перенесите эскиз на фольгированную плату, в местах монтажа соответствующих деталей сделайте разметку. Дорожки наведите нитрокраской и протравите плату диммера в хлорном железе.
Протравите плату
В процессе травки плату нужно переворачивать, а после окончания, достаньте и полудите ее, промойте спиртом и просверлите отверстия для ножек.
Сделайте отверстия
Поместите ножки радиодеталей в просверленные отверстия под них.
Поместите ножки радиодеталей в отверстия
Если вы разметили монтажные площадки, придерживайтесь данной разметки.
Разогрейте паяльник и нанесите слой олова с обратной стороны платы диммера.
Припаяйте ножки радиодеталей
Протестируйте собранную конструкцию на лампе накаливания, если она работает как надо, можете собирать диммер в корпус.
Опробуйте работоспособность на лампе накаливания
Схема прибора

Как работает диммер светорегулятор
Существуют разнообразные схемы диммеров, которые позволяют регулировать не только яркость света, но и управлять различными электрическими инструментами, например, паяльником или болгаркой.
Если вы собираетесь делать ремонт в квартире или в доме, будет полезным заменить обычные выключатели света на диммеры.
Схема простого диммера обычно содержит всего несколько элементов: симистор, динистор, переменное сопротивление (потенциометр), пару неполярных конденсаторов, пару резисторов.
Схем диммеров существует достаточно много. В этих схемах используется самая разнообразная элементная база. Наиболее подходящую для ваших целей схему можно легко найти в интернете.
Само изготовление устройства не представляет сложности для человека, умеющего держать в руках паяльник. Проще всего сделать навесной монтаж, соединив все элементы между собой с помощью подходящего провода.
Для этого контакты всех электронных элементов тщательно лудятся паяльником с помощью припоя и канифоли (или специального флюса). Нарезаются нужной длины проводники для соединения элементов между собой. Зачищаются с обоих концов жилы на этих проводниках и также лудятся вышеописанным способом с помощью паяльника. Затем производится монтаж в соответствии с принципиальной электрической схемой. Напоследок, все контакты необходимо изолировать для избежания короткого замыкания. Проще всего это сделать с помощью изоленты.

Для тех, кто знаком с технологией изготовления печатных плат, можно рекомендовать этот вариант сборки. Тогда устройство будет компактнее и надежнее. Технология пайки элементов аналогична вышеописанному способу. Дорожки печатной платы лудятся паяльником. Затем на место устанавливаются электронные компоненты и окончательно запаиваются.
Кстати, для удобства работы с паяльником также можно сделать диммер, что позволит регулировать температуру жала. Если у вас уже имеется промышленный диммер, но он поломался, возможно, его ремонт тоже не составит большого труда. Чаще всего из строя выходят симисторы и динисторы, например, при перегорании лампочки и короткого замыкания в ней.
Схема и принцип её работы
Практически все современные симисторные диммеры бытового назначения имеют общую элементную базу. Все остальные детали схемы выполняют дополнительные функции: осуществляют индикацию, способствуют стабильной работе на пониженном напряжении, делают регулировку более плавной и так далее.
Принцип действия симисторного регулятора рассмотрим на примере наиболее распространённой схемы диммера на 220 вольт, представленной на рисунке. Основной элемент схемы – симистор VS1. Он пропускает ток в обоих направлениях при появлении на управляющем электроде отпирающего импульса. Силовые электроды VS1 подключаются последовательно с нагрузкой. Поэтому ток нагрузки равен току симистора. В цепи управления силовым ключом расположен динистор VS2, открытое и закрытое состояние которого зависит от величины напряжения на его электродах. Элементы R1, R2 и С1 участвуют в цепи заряда конденсатора С1. Диод VD1 и светодиод LED образуют цепь индикатора включенного состояния. При включении диммера симистор закрыт и ток нагрузки не протекает. В момент появления очередной положительной или отрицательной полуволны сетевого напряжения через резисторы R1 и R2 начинает протекать ток. Конденсатор С1 заряжается со скоростью, которая определяется сопротивлением указанных резисторов. Ввиду того что напряжение на конденсаторе не может измениться мгновенно, образуется некоторый фазовый сдвиг между напряжением в сети и на С1. При достижении на конденсаторе напряжения равного напряжению срабатывания динистора (32В), последний открывается, что приводит к появлению импульса на управляющем электроде VS1 и его отпиранию. Через нагрузку протекает ток. Симистор находится в открытом состоянии до окончания полуволны (смены полярности) сетевого напряжения. Затем процесс повторяется.
За счёт изменения сопротивления R2 происходит увеличение (уменьшение) фазового сдвига. Чем больше сопротивление, тем дольше будет заряжаться конденсатор и тем меньше будет время открытого состояния симистора. Другими словами, вращение ручки регулятора приводит к изменению мощности в нагрузке.
Нажми для просмотра
Нажми для просмотра
Нажми для просмотра
Нажми для просмотра
Нажми для просмотра
Нажми для просмотра
Нажми для просмотра
Нажми для просмотра
Нажми для просмотра
Нажми для просмотра
Нажми для просмотра
Нажми для просмотра
Нажми для просмотра
Нажми для просмотра
Нажми для просмотра
Нажми для просмотра
Нажми для просмотра
Нажми для просмотра
Нажми для просмотра